招聘22人13个岗位
临沧市桑嘎艺术学校2026年教师招聘公告
一、学校简介
临沧市桑嘎艺术学校(学校代码:530S15)创办于1999年,2019年5月经临沧市教育体育局批准取得职业高级中学办学资质,是一所非营利性民办职业高级中学,学校位于临沧城郊214国道旁。
学校秉持“职业教育就是就业教育”的办学理念,全力打造独具佤山民族艺术特色教育品牌,目前开设《民族音乐与舞蹈(佤文化方向)》《幼儿保育(民族舞幼教特色方向)》《法律事务(警务管理方向)》《直播电商服务》(网络营销方向)《运动训练》(综合体育方向)五个中职专业和一个“3+2”中高贯通五年制大专《舞蹈表演》专业。学校采取“校企合作、校产融合”的办学模式,采用“学中做、做中学”的教学方法,与深圳华强方特集团、常州恐龙园集团等数十家文旅企业建立长期稳定的校企合作关系,以临沧市桑嘎传媒有限公司作为校产融合企业。办学二十七年来,学校共培养技能型毕业生6000多人,毕业学生就业率一直保持在98%以上。
现因办学规模扩大,特招聘以下岗位人员。
二、招聘岗位
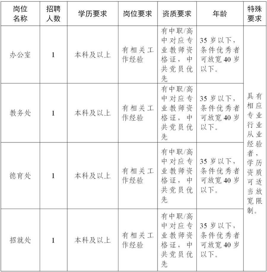
(一)部门岗位

(二)教师岗位

二、招聘基本要求
(一)坚持德才兼备的用人标准,在考察应聘者职业素养、业务水平、能力才干的同时,也注重考察应聘者的道德修养、思想品质和工作作风。
(二)遵守宪法和法律,品行端正,具有团结协作、诚实守信和愿意从事职业教育。
(三)有较强的责任心、沟通协调能力及团队合作精神。
三、应聘基本条件
(一)应聘者应符合所招聘职位的基本条件。
1.具有爱党爱国政治品格,遵守国家法律法规,品行端正,廉洁自律,无违法违纪记录,未被列为失信联合惩戒对象,未受过党纪政纪处分。
2.具备招聘岗位所需的专业知识、技能水平和工作能力,能够胜任岗位教学工作任务。学历学位需符合岗位要求,且学历、学位证书均为国家承认。
3.年龄计算截至日期为招聘公告发布之日,身体健康,能适应教学岗位体能要求。
4.具备岗位要求的专业资格条件,高中或中职教师资格证、技能等级证、普通话等级证,持有中高级专业技能等级证和具有招聘岗位专业从业经验者教师资格证和普通话证书可放宽入职后再考。
(二)有下列情形之一的,不予招聘:
1.被开除党籍的人员、被依法列为失信联合惩戒对象的人员。
2.受到刑事处罚期限未满或正在接受司法调查尚未作出结论的人员,以及其他按法律法规不符合聘用条件的人员。
3.受到党纪政务处分或个人在职业生涯中有弄虚作假记录的人员或受到行业禁入惩戒的人员。
四、福利待遇
(一)试用期三个月,试用期待遇:2500元/月+其他;
(二)转正后待遇:3500元/月+五险+其他。

五、招聘程序
(一)线上报名:提交报名材料和简历→简历筛选→资格审查→电话沟通→面试→专业测试(专业技能测试、教学岗位试讲)→入职体检→政治审查→办理聘用手续。
(二)资格审核:学校人事部门根据招聘要求对应聘者进行资格审核,审核通过后将以电话、信息的方式通知应聘者进入面试环节。
六、报名需提交的资料
(一)个人简历、证件扫描件(毕业证、学位证、身份证、专业技术职称证、荣誉证书原件)以及电子档正规照等各类材料打包压缩发送至指定邮箱;应聘者必须保证所提供材料的真实性和有效性。
(二)报名材料投递邮箱:lcsgysxx@126.com(报名材料请压缩后以附件形式上传邮箱,压缩文件命名为“姓名+应聘岗位+专业”)。
(三)进入试用期的需提交中国银行出具的书面征信报告和户籍地派出所出具的无违法犯罪记录证明。
七、报名咨询方式
李老师:13988350983
胡老师:13987002905
办公室:0883-2152377
简历投递邮箱:lcsgysxx@126.com
八、报名截至时间
长期招聘
九、了解学校详情可关注微信公众号:临沧桑嘎,抖音快手搜索临沧桑嘎艺术学校。
招聘发布:553837596@qq.com