招聘4人3个岗位
中南(贵州)贵阳贵安产业技术研究院于2024年7月20日正式成立,研究院本着“优势互补、互惠共赢、共同发展、依法依规”的原则,以贵州的资源优势、产业应用场景和中南大学科技创新优势资源为依托,围绕贵州省“富矿精开”和六大产业基地建设的科技需求,聚焦新材料、新能源、先进装备制造、大数据、生物医药等领域,对接产业链部署创新链、紧扣创新链做强产业链,积极开展科技攻关、人才培养、成果转化和产业孵化,科技赋能贵州贵阳贵安产业高质量发展。
根据业务发展需要,现面向社会公开招聘4名优秀人才,为确保招聘工作顺利进行,现将有关事项公告如下:
一、招聘岗位及任职条件
政治立场坚定,遵纪守法,品行端正,诚实守信;
爱岗敬业,踏实勤恳,能胜任应聘岗位的工作;
身心健康,具有团队合作精神。
(一)副院长(副总经理)1人
岗位职责
1.负责统筹研究院科技孵化园运营管理等相关工作;
2.负责统筹产业化基地建设及运营管理等相关工作;
3.负责统筹医疗合作等相关工作;
4.分管研究院产业化发展管理部;
5.完成领导交办的其他任务。
任职条件
1.学历及专业:硕士研究生及以上,理工、医科或财务相关专业;
2.政治面貌:中共党员;
3.工作经验:8年及以上工作经验,其中至少3年管理经验,具有产业园区或省级以上大学科技园或孵化器工作经验的优先;或具备财务专业背景知识或经验者优先;
4.任职要求:
熟悉贵州省、贵阳市的产业基本情况及发展规划;
熟悉产业拓展和商务推广流程,具有相关工作案例;
熟悉国内高校(如中南大学)优势学科,并与有关学院、专业及教授团队有良好的沟通;具备较强的沟通协调能力;
5.资格证书:拥有技术经纪人资格证书者优先;
6.其他要求:50周岁及以下,具备行业协会、机构、政府渠道拓展工作经验者优先。
特别优秀者,可放宽条件。
(二)产业化发展管理部-孵化运营岗1人
岗位职责
1.科技孵化园运营管理(含招商引资、产业导入);
2.园区企业创新创业培育、科技型企业入库、专业增值等服务以及企业信息收集;
3.联络校友会、学会、联盟、各工业及产业园区等;
4.安全生产管理;
5.领导交办的其他工作。
任职条件
1.学历及专业:硕士研究生及以上,专业不限;
2.政治面貌:不限;
3.工作经验:1年及以上工作经验;
4.任职要求:了解产业拓展和商务推广流程;有一定孵化器、众创空间、产业园区或相关项目工作经验;具备较强的执行能力、沟通协调能力;
5.其他要求:具备行业协会、机构、政府渠道拓展工作经验者优先;具有法律背景或工作经验的优先。
特别优秀者,可放宽条件。
(三)产业化发展管理部-产业建设岗2人
岗位职责
1.产业基地建设与管理;
2.服务地方产业规划各项事务;
3.平台申报(含国家、省市、区级等各类孵化器、科技园、示范基地等);
4.活动组织;
5.人才培训基地建设;
6.领导交办的其他工作。
任职条件
1.学历及专业:硕士研究生及以上,专业不限;
2.政治面貌:不限;
3.工作经验:1年及以上工作经验;
4.任职要求:有一定孵化器、众创空间、产业园区或相关项目工作经验;了解地方产业规划政策及产业建设相关工作;具备较强的执行能力、沟通协调能力;
5.其他要求:具备行业协会、机构、政府渠道拓展工作经验者优先;具有法律背景或工作经验的优先。
特别优秀者,可放宽条件。
二、薪酬福利
(一)聘期待遇:面议;
(二)基本保障:按国家规定缴纳四险一金;
(三)假期保障:享受国家规定的各类假期。
三、应聘流程
(一)应聘材料:将应聘材料汇总以“毕业学校+姓名+岗位”命名上传,包括:应聘登记表(点击附件下载)、身份证、学历学位证书、职业资格或职称证书、业绩证明材料、获奖证书及其他证明相关能力的材料,于2026年1月28日17:00前至研究院官网报名。
官网报名链接:
https://www.zndxgzyjy.com/rczp/ryzp/index.html
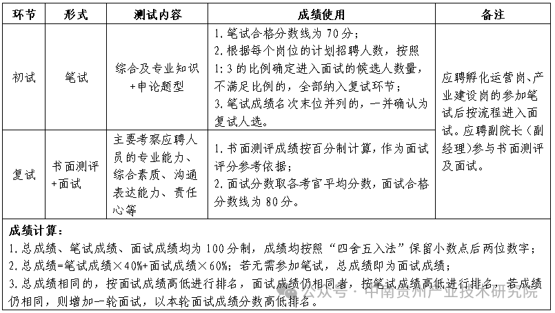
(二)本次招聘按如下程序进行:招聘信息发布→报名→资格审查→初试(笔试)→复试(书面测评+面试)→体检→重点考察→确定拟聘用人员→公示→办理入职手续。

根据招聘职位计划数和总成绩从高到低按1:1的比例确定体检对象,根据相关规定和要求开展后续工作流程。
四、其他事项
(一)每名报考人员只能报考一个岗位;参加报名人员应如实填写应聘材料,如与实际情况不符,一经查实,取消报名资格。
(二)录用后如若发现有个人档案材料、报名材料不实或其他弄虚作假行为者,一律取消录用资格。
(三)未在规定时间内按要求参加初试、复试、体检、背景调查、报到等情况的,一律视为自动放弃。未进入下一环节的人员不再另行通知。
五、联系方式
联系人:程老师
联系电话:18198252698