招聘48人16个岗位
为满足我旗医疗卫生事业发展需求,优化人才队伍结构根据事业单位公开招聘有关规定,按照《关于规范卫生健康系统编外聘用人员招录管理工作的通知》以及事业单位人事管理有关要求,结合我旗工作实际,制定本简章。
一、招聘岗位及人数
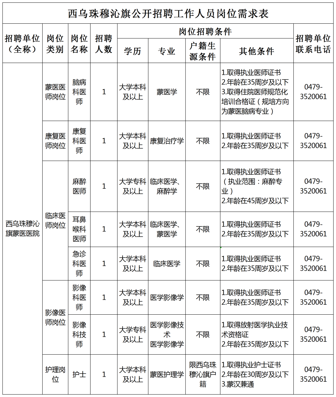
本次共招聘医疗卫生专业技术人员48人,其中:旗人民医院40人、蒙医医院8人,具体岗位及条件详见岗位需求表(附件1、附件2)。


二、招聘条件
应聘人员必须同时具备以下条件。
(一)基本条件
1.具有中华人民共和国国籍。
2.遵守中华人民共和国宪法和法律,拥护中国共产党领导和社会主义制度。
3.铸牢中华民族共同体意识,自觉维护民族团结进步。
4.品行端正,身心健康,具有较强的事业心和责任感。
5.符合招聘岗位要求的学历、学位、专业及其他条件。
6.部分招聘岗位具体要求户籍限制的,应聘人员须符合应聘岗位相应户籍要求。户籍取得时间为2026年1月31日之前。
(二)下列人员不得应聘
1.普通高等院校全日制在读学生;
2.试用期内和未满最低服务年限的机关、事业单位工作人员;
3.曾因犯罪受过刑事处罚的人员,被开除公职的人员,被依法列为失信联合惩戒对象的人员;
4.在公务员招考或事业单位公开招聘中被认定有舞弊等严重违反录用(聘用)纪律行为并在禁考期限内的人员;
5.现役军人;
6.报考后即构成回避关系岗位的人员;
7.法律法规规定不得聘用为事业单位工作人员的其他情形人员。
三、招聘程序
(一)报名与资格审查
1.报名统一采用网上报名的方式进行。应聘人员登录报名网站或微信扫描二维码自行注册后进行网上报名,按照报名流程及要求,如实填报个人信息和上传相关证明材料,选择符合条件的招聘岗位,经确认无误后,予以提交。资格审查工作将同步进行,请应聘人员成功提交报名信息后,及时关注资格审查情况。
报名网站:
http://115.28.96.217:8072/zwwsbm/webRegister/index.aspx?examsort=20。
2.报名时间:2026年1月31日9:00至2月4日17:00。资格审查时间:2026年1月31日9:00至2月5日12:00。
3.报考人员对照个人条件,选报符合自身条件的岗位进行报考,每位应聘人员只能报考一个岗位,不得重复报名。
4.报名前,报考人员要认真阅读招聘简章,并在报名表上如实填写个人信息。报名时,除报名表外,报考人员须上传以下材料:
(1)本人近期正面免冠数码彩照(建议尺寸295x413像素,jpg格式/PNG,大小为2MB以下,手机自拍照不予审核通过);
(2)《诚信承诺书》(附件3,由本人签字后上传);
(3)有效期内二代居民身份证(正反面);
(4)毕业证、学位证;
(5)教育部学历证书电子注册备案表或中国高等教育学历认证报告以及中国高等教育学位在线验证报告(从中国高等教育学生信息网下载打印)。留学回国人员须上传教育部留学服务中心出具的《国外学历学位认证书》;
http://www.chsi.com.cn业
(6)招聘岗位要求的资格证书、住院医师规范化培训合格证书及其他证明材料。
注意:以上报名材料均以PDF格式或者图片形式上传至报名系统(拍照内容必须清晰可见);应聘人员须保持所留联系方式通讯工具的畅通,确保能够及时联系,通知相关事项,如因应聘人员电话关机或停机等导致无法联系的,责任自负;报名期间,请应聘人员合理安排时间,尽量避开报名高峰期,以便按时完成报名有关事宜。
5.报考人员对所提交资料的真实性、准确性、完整性负责,凡因所提交材料不真实、不准确、不完整而影响报名、考试或聘用的,责任自负。
(二)资格审查与报名工作同步进行。经资格审查合格的,2发放准考证,准考证打印时间为2月7日至2月8日。
(三)考试
1.本次考试临床、蒙医、康复、影像、检验、药学岗位不设开考比例,护理岗开考比例为3:1(报名资格审查通过人数与招聘计划数之比);对无人报名或报名资格审查通过人数未达到开考比例的岗位,予以取消开考,被取消开考岗位报名资格审查通过人员,可在规定时间内改报其他岗位或放弃报名,具体事宜另行通知。
2.笔试科目:临床医师岗位笔试科目为《临床医学专业知识测试》;蒙医医师岗位笔试科目为《蒙医学专业知识测试》,蒙古语言文字答卷;康复医师岗位笔试科目为《康复学专业知识测试》;影像医师岗位笔试科目为《医学影像专业知识测试》:检验医师岗位笔试科目为《医学检验专业知识测试》;药学岗位笔试科目为《药学专业知识测试》;护理岗位笔试科目为《护理学专业知识测试》。
3.临床、康复、影像、检验、药学、护理岗位均为国家通用语言文字试卷,蒙医医师岗位为蒙古语言文字试卷,蒙古语言文字试卷的报考人员必须用蒙文作答;国家通用语言文字试卷的报考人员必须用国家通用语言文字作答;对同一试卷出现两种以上文字及不按规定语言文字答题的均按零分处理
4.考试采取笔试方式进行,笔试满分100分,笔试成绩保留2位小数。笔试地点设在西乌珠穆沁旗巴拉嘎尔高勒镇,笔试时间及考场地址详见准考证。应聘人员凭有效期内二代身份证、临时身份证、护照、社会保障卡(四证之一)和准考证参加笔试
5.考试成绩最低合格分数线为50分。应聘人员考试成绩未达到最低合格分数线的不得进入下一环节。
6.本次招聘笔试后各环节出现缺额的,在印发聘用文件之前,可依次等额递补。
7.对无人报名或笔试后形成的空缺岗位,可从符合调剂招聘条件人员(符合调剂招聘岗位应聘条件,笔试试卷相同,考试成绩达到最低合格分数线且未进入体检环节)中,按照考试成绩由高到低的顺序和双向选择的原则进行调剂招聘,
(四)体检
1.从每个岗位应聘人员考试成绩达到最低合格分数线及以上人员中,按照考试成绩由高到低顺序和该岗位实际招聘计划数,等额确定进入体检环节人员。同一岗位进入体检环节人员最后一名考试成绩出现并列且超出该岗位实际招聘计划数的,采取加试方式,等额确定进入体检环节人员。
2.体检时间、地点另行通知。体检费用由应聘人员自理。体检在指定的医疗机构进行,体检项目及标准参照《公务员录用体检通用标准(试行)》及有关规定进行。应聘人员无正当理由不按时参加体检或体检不合格的,取消其聘用资格。应聘人员需要进行复检的,应在接到体检机构通知后在规定时间内进行复检。应聘人员在体检过程中弄虚作假、隐瞒重要病史等导致体检结果不实的,取消其聘用资格,并记入本人诚信档案。
3.体检医生与被体检应聘人员有回避关系的,应予回避,对于体检中违反操作规程、弄虚作假、徇私舞弊、渎职失职,造成不良后果的体检医生和工作人员,按照有关规定进行严肃处理。
(五)考察
1.对体检合格人员进行考察。考察内容主要包括应聘人员的思想政治表现、道德品行、能力素质、学习和工作表现、遵纪守法、廉洁自律以及是否需要回避等方面情况,复审考察对象是否符合规定的应聘条件。应聘人员应在指定日期内提交考察工作所需的相关材料,否则视为自动放弃。
2.考察工作突出政治标准,重点考察应聘人员是否符合增强“四个意识”、坚定“四个自信”、做到“两个维护”,亦否牢记“三个离不开”、切实增强“五个认同”等政治要求。考察一般采取电话访谈、审核人事档案、查询社会信用记录、同考察人员面谈等方式进行。
(六)公示与聘用
1.根据考试、体检结果确定拟聘用人选。拟聘用人员在“健康西乌珠穆沁”微信公众平合媒体上公示,公示期间接受社会监督举报,公示期限为5个工作日。公示期间,对拟聘用人员有异议的,经调查核实,由西乌旗面向社会公开招聘合同制卫生专业技术人员工作领导小组提出处理意见。
2.公示期满无异议的人员,由用人单位与其签订劳动合同;试用期为三个月,试用期满考核合格后予以正式聘用,统一执行用人单位临聘人员管理。试用期间违反单位用人管理制度及合同约定事项或期满不合格,不能胜任工作的,取消其聘用资格。
3.报考人员不服从用人单位分配的取消其聘用资格。
(七)报到
经笔试、体检、考察合格且公示无异议,由旗卫健委统一分配到用人单位。按《西乌珠穆沁旗面向社会公开招聘合同制卫生专业技术人员实施方案》及招聘简章规定,由用人单位与聘用人员签订临聘合同。聘用人员必须在规定的期限内到用人单位报到,逾期不报到的,视为自动放弃。
四、工资待遇
聘用人员工资参照2025年事业单位新参加工作人员标准由用人单位自行发放,并缴纳“五险一金”(其中:社会保险缴费参照企业标准缴纳)。
五、聘用人员管理
(一)用人单位与聘用人员自行签订临聘合同,合同期限统一确定为五年(含试用期3个月);合同期满,根据工作岗位需要进行续聘考核,经考核合格的,用人单位可续聘,考核不合格的,用人单位与聘用人员不再续签聘用合同。
(二)所聘人员的年度考核工作由用人单位负责,考核结果上报旗卫健委备案,并作为所聘人员奖惩的重要依据。年度考核不合格,或在合同期内违反用人单位管理制度及聘用合同约定事项,情节严重或造成严重后果的,用人单位有权单方解除聘用合同关系。
六、其他事项
(一)对应聘人员的资格审查贯穿公开招聘工作全过程在招聘的任何阶段及试用期间发现应聘人员与报考条件不符或弄虚作假的,一经查实,即取消其相应资格。
(二)本次招聘不指定复习范围和参考用书,不举办也不委托任何机构举办考试辅导培训班。社会上出现的假借事业单位考试命题组、专门培训机构等名义举办的辅导班、辅导网站或发行的出版物等,均与本次招聘无关。
(三)为确保招聘工作的顺利实施并切实减轻应聘人员负担,本次公开招聘所涉及的各项考试费用,统一由用人单位根据实际录用人数及费用标准,按相应比例承担。
咨询电话:
0479-3527620(西乌旗卫健委)
监督电话:
0479-3521172(西乌旗纪委监委)
0479-3522134(西乌旗人社局)