招聘62人29个岗位
一、引进计划
鄂尔多斯应用技术学院计划引进人才62名,引进计划详见(附件1)。引进高层次人才团队及学科带头人施行“一事一议”,不占本引进计划指标。
二、引进层次及条件
第一层次:学科(专业)带头人
在所从事学科(专业)领域具有深厚学术造诣、取得国内同行公认的重要学术成果,或技术技能达到国内领先、内蒙古自治区拔尖水平,能够把握学科(专业)发展方向,引领学科(专业)发展前沿,具有较强科学研究或技术开发组织能力,制定学科(专业)建设规划和实施学科(专业)建设工作的领军型人才。具有正高级专业技术职称及高等院校学科(专业)负责人工作背景,或长期从事技能人才培养并作出杰出贡献的“双师型”高技能人才。
第二层次:学术带头人
在所从事学科(专业)领域中某一方向具有较高学术造诣和重要学术成果,或技术技能达到内蒙古自治区领先水平,熟悉本学科(专业)及相关学科(专业)的现状及发展方向,有一定科学研究或技术开发组织能力。取得重点高校博士学历学位或正高级专业技术职称,在科研方面取得高水平的成果,或在国家级一类技能竞赛中获得铜牌及以上奖项的高技能人才。
第三层次:骨干教师
在所从事学科(专业)领域取得较好学术成果或技术技能达到自治区领先水平,能够承担学科(专业)教学任务的教学、科研人才。取得副高级以上职称或博士研究生学历学位的高层次人才,或取得省级及以上技能大师、技术能手及相当级别荣誉称号的高级技师或技师。
第四层次:青年优秀人才
具有良好的研究生教育背景的青年人才或具有3年以上企业工作经历的技能人才。取得重点高校全日制硕士研究生及以上学历,紧缺专业可适当放宽为普通高校全日制硕士研究生。
专业、学历学位、年龄等引进条件详见附件,其中年龄计算截止日期为2026年1月1日。
三、引进待遇
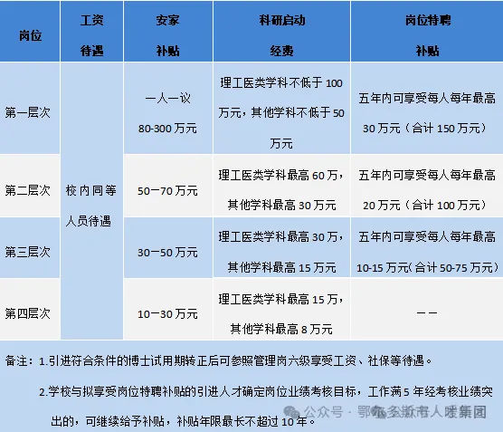
岗位待遇:

配偶安置:
高层次人才配偶属行政事业单位在编在岗人员、国有企业正式员工符合有关规定的,根据原工作单位性质、岗位匹配情况、专业能力素质等,按照“全市统筹、同级就近”原则统筹安排,接收单位编制已满的可使用“暖才”周转编;其他高层次人才配偶有就业意愿的,由人社部门优先提供职业介绍、岗位推荐等就业服务。引进的博士、正高级职称人员等高层次人才配偶具有全日制本科及以上学历的,可按规定通过人才引进“绿色通道”安置。
子女入学:
依据属地政策,协助办理高层次人才子女入学。
安居保障:
对引进人才通过给予安家补贴、购房补贴、租房补贴和配置政策性周转房的方式统筹提供安居保障。
其他待遇:
博士研究生列入事业编制管理。硕士研究生列入控制数编制管理,缴纳企业养老保险。博士研究生享受预引进相关政策。
四、引进程序
本引进计划2026年全年实施,招满为止。自公告发布(2026年1月1日)后,由各用人单位(部门)根据报名情况,不定期组织考试(面试)。
报名:应聘者将个人简历和代表性业绩成果等相关材料发送至指定邮箱。《鄂尔多斯市事业单位引进高层次人才和急需紧缺专业人才实施办法》(鄂人社发〔2023〕60号)中规定不得作为引进对象的人员,不列入本次引进范围。
五、联系方式
联系人:高老师0477-8591333
地址:鄂尔多斯市康巴什区鄂尔多斯大街东1号
邮箱:eyyrsc@163.com(应聘者请下载填写《个人简历模板》投递邮箱,邮件标题:应聘单位名称+姓名+学历+专业)