招聘6人4个岗位
武义县妇幼保健院是一家集医疗、预防、保健、康复于一体的二级甲等妇幼保健院,是浙江大学医学院附属儿童医院技术协作医院、金华市妇幼保健院协作医院。
因工作需要,经研究决定面向社会公开招聘护理、康复技师、B超室打字员及导医若干名,有关事项公告如下:
一、基本条件
1.拥护党的基本路线,遵纪守法,品德高尚,作风正派,具有较强的事业心和责任感,有良好的团队合作精神和较强的沟通能力;
2.具有与招聘岗位要求相适应的学历、专业、技能条件及岗位所需的其他条件;
3.具有适应岗位要求的身体条件。
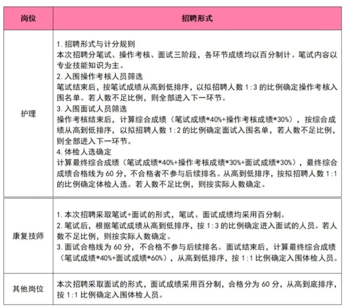
二、招聘岗位及条件

三、招聘事宜
(一)报名
报名时间:即日起至12月23日17:00止
(8:00-11:30;13:30-17:00,周末除外)
报名地点:武义县妇幼保健院行政楼二楼人事科
报名所需材料:身份证、毕业证、学位证、相关资格证等相关证件原件及复印件。
注:报考人员提交的所有材料应当真实、准确、有效。凡提供虚假信息和材料获取报考资格的,或有意隐瞒本人真实情况的,一经查实,即取消报考资格。
(二)资格审查
1.报名结束后,招聘单位将对报考人员提交的报名表内容进行资格初筛。请确保手机畅通,以便及时接收通知。若因无法联系到本人或被告知后材料仍不符合要求,则视为自动放弃。
2.对于不符合报考条件或未通过资格初筛的考生,将不再另行通知。请报考人员认真填写报名表,确保信息真实、准确。
(三)招聘考试

考试地点:武义县妇幼保健院行政楼3楼会议室。
考试时间另行通过电话或短信形式通知,请保持手机通畅,及时回复信息。未按规定时间、地点参加考试的,视作放弃本次招聘。
(四)体检与考察
1.体检对象根据最终成绩从高分到低分按岗位招聘计划1:1比例确定,体检合格后组织考察。
2.体检不合格的、放弃体检资格的、考察对象考察结论为不宜录用的、在办理录用手续前放弃录用资格的,在同一批次岗位招聘考核合格人员中,按综合成绩从高分到低分依次递补。
(五)公示和录用
1.体检和考察通过后,对拟录用人员进行公示。经公示无异议的,在公示结束后,办理相关手续,签订劳动合同。
2.拟录用人员必须在规定的时间内报到,逾期不能报到的取消录用资格。
3.已录用人员试用期考核不合格或在试用期内离职,3个月内可在同一批次岗位招聘面试合格人员中,按综合成绩从高分到低分依次递补。
四、其他未尽事宜电话联系或面议
武义县妇幼保健院联系电话:0579-87670806