招聘1人1个岗位
因永修县融媒体中心发展需要,决定面向社会公开招聘1名工作人员,现将有关事项公告如下:
01
招聘原则
坚持德才兼备、以德为先的用人标准,坚持专业对口、注重能力和工作水平的用人方向,坚持逢岗必竞,公开、公平、竞争、择优的原则。
02
招聘岗位、人数及条件
(一)基本条件
1、拥护中国共产党的领导,爱岗敬业,品德良好;
2、遵守国家法律、法规,政治素质好,责任心强;
3、品行端正,勤奋敬业,忠诚担当;
4、年龄满18周岁,身心健康,具有符合岗位要求的身体条件;
5、符合招聘岗位所需的年龄、学历、资历、专业、技能等要求,留学回国人员报考,需出具中国教育部的学历认证;
6、与其他用人单位无劳动合同纠纷;
7、有以下情形之一者不得报考:
(1)有劣迹前科或涉嫌违纪违法正在接受审查尚未得出结论的;
(2)受党纪、政务处分未满处分期限,或正在接受纪律审查、监察调查的人员;
(3)曾在公务员招录、事业单位公开招聘考试中被认定有舞弊等违反招聘纪律行为的人员;
(4)曾被开除公职的;
(5)个人征信有失信记录、过频繁或长期的逾期记录及曾纳入失信被执行人且仍未处理到位的;
(6)违反社会公德、职业道德,造成不良影响的;
(7)其他原因不适宜报考的人员。
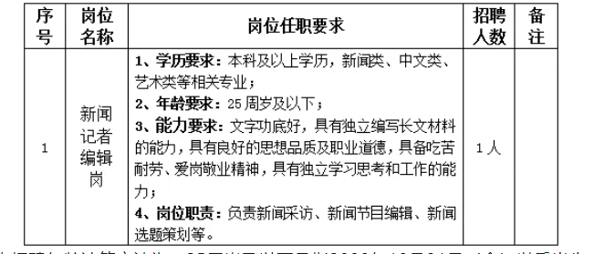
(二)招聘岗位及任职要求

本次招聘年龄计算方法为:25周岁及以下是指2000年10月31日(含)以后出生。招聘职位要求的学历、工作经历的计算截止时间为2025年10月31日(含)。
03
招聘程序
本次公开招聘贯彻“公开、平等、竞争、择优”的招聘原则,按照报名、资格审查、面试、体检、考察、公示等程序进行。
(一)招聘信息发布
招聘信息在永修人事人才网(微信公众号ID:yxrsrcw)平台发布,并通过永修人事人才网发布后续公告信息。
(二)报名
1、报名时间及报名方式
(1)报名时间:从公告发布之日起至2025年11月11日15:00止。
(2)报名方式:此次招聘采取网上邮箱报名,每人限报一个岗位。
(3)报考人员需认真填写《永修县融媒体中心公开招聘报名表》(附件中表1及表2),连同报名附件打包压缩文件发送至电子邮箱:yxrsrcw@qq.com,邮件主题标注“融媒体中心+应聘岗位+姓名+联系电话”。
2、报名所需材料
(1)身份证、学历证、学位证原件扫描件及学信网教育部学籍在线验证报告;
(2)近期同底一寸免冠彩色电子照片;
(3)《永修县融媒体中心公开招聘报名表》Word电子版及签名扫描件。
3、注意事项
(1)报名人员报名前应仔细阅读岗位报名条件,认真填写报名信息,未能在规定时间内完成报名或未能提供完整报名材料的,视为放弃报名资格,后果由报考人员自行负责。报考人员应仔细阅读招聘岗位和资格条件,选报符合自身条件的岗位,如因不符合条件或报名资料不全者被取消资格的,责任由报考人员自行承担;
(2)报名人员在报名登记表中所留的手机号码在招聘进行期间确保畅通,因电话通讯不畅造成无法联系到本人的,责任由本人承担;
(3)报名人员提供的材料要确保清晰、完整;经资格初审合格人员,由江西赣江新区永鸿人力资源服务有限公司通知,逾期未进行考试者视为考生主动放弃考试资格;
(4)永修县融媒体中心有权根据《公告》要求对报考人员报名资料反映的基本情况进行初步筛选后确定进入面试环节人选,报名成功后将会回复,报名未成功者不另外通知。
(三)资格审查
资格审查贯穿公开招聘工作全过程,报考人员在报考时如提供虚假材料的,一经查实,取消考试资格。报考人员经核准报考资格确认无误后方可参考,时间及地点另行通知。
(四)面试
1、面试开考时招聘岗位人数与报名合格人数比例原则上不低于1:3,当有岗位无人报名合格时,核减该岗位招聘计划,若所有岗位均无人报名合格时,则取消本次招聘计划。
2、面试采取综合化面试形式,主要考核应聘人员的语言表达能力、组织协调能力、实际工作经验、人际沟通能力、工作责任心及岗位匹配性等,满分100分,分数占总成绩的100%。
3、参加面试人员凭身份证进入考场,不得携带手机、电子手表、计算器等电子设备。
4、面试时间及地点另行通知。
(五)最终成绩
1、考试最终成绩=面试成绩×100%。
2、面试成绩及最终成绩均保留小数点后两位数,第三位小数按四舍五入法处理。
3、最终成绩合格线为70分,低于合格线者不予聘用。
(六)入闱
1、根据招聘计划按考试最终成绩从高到低确定入闱人员。最终成绩相同的,面试成绩高者优先;面试成绩相同时,全日制学历高者优先;全日制学历仍相同时,由永修县融媒体中心研究决定最终入闱情况。
(七)体检
1、体检标准参照《公务员聘用体检通用标准》执行,由用工单位组织聘用人员进行体检,费用考生自理,未到场体检或因本人原因无法完成体检全部项目的视为自动放弃。
2、体检时间及地点另行通知。
(八)考察
1、体检合格者确定为考察对象,进入政审环节,重点考察其思想政治表现、道德品质等。
2、资格审查贯穿于招聘工作全过程。凡发现报名人员与公告要求的资格条件不符的,立即取消应聘资格。
(九)公示
按照岗位招聘人数与拟聘用人数1:1比例,确定拟聘用人员名单,在永修人事人才网公示,公示时间为3天。公示期满,对无问题或者所反映的问题不影响聘用的,按照相关程序办理聘用手续。若出现资格审查、体检、考察不合格或考生自动放弃及试用期内离职或试用期考核不合格等情况造成的岗位空缺的情况,可从最终入闱考生中,按综合最终成绩从高分到低分顺序依次递补。
04
用工方式及薪资待遇
(一)用工方式
聘用人员均采取合同聘用制的用工形式,签订岗位聘用合同,试用期为2个月(包括在聘用合同期内)。试用期满经考核合格的正式聘用,不合格的解除聘用合同。
(二)薪资待遇
薪资待遇不突破《关于进一步加强机关事业单位临聘人员管理的通知》(永办字【2021】8号)标准,具体参照永修县融媒体中心现有临聘人员福利待遇标准。
05
注意事项
考生如有咨询事项,可在工作日内(上午9:00-12:00、下午14:00-18:00)拨打以下电话咨询:
一、岗位咨询电话:0792-3176966、13697027225张女士(微信同号)。
二、监督投诉电话:0792-3229910。
三、本公告解释权归永修县融媒体中心所有。