招聘若干人3个岗位
吉安市欣荣文化影视有限公司(以下简称“欣荣公司”)是吉安市文旅集团旗下全资二级子公司,前身为吉安市电影公司。作为江西省电影发行放映协会理事单位及吉安市电影电视艺术家协会会员单位,公司依托国企平台优势,深耕电影发行放映、网络文化经营、演出经纪及文旅体育赛事承办等核心业务。现因业务发展需要,面向社会公开招聘一批高素质影视专业人才。具体公告如下:
一、招聘条件及岗位
(一)基本条件
1.具有中华人民共和国国籍,拥护中华人民共和国宪法,拥护中国共产党领导和社会主义制度;
2.遵纪守法,品行端正,具备良好的职业道德和团队协作精神;
3.具备适应岗位要求的身体条件和心理素质;
4.所有应聘人员须具有国家承认的大专及以上学历;
5.具备履行岗位职责所需的其他资格条件。
(二)招聘岗位及任职要求

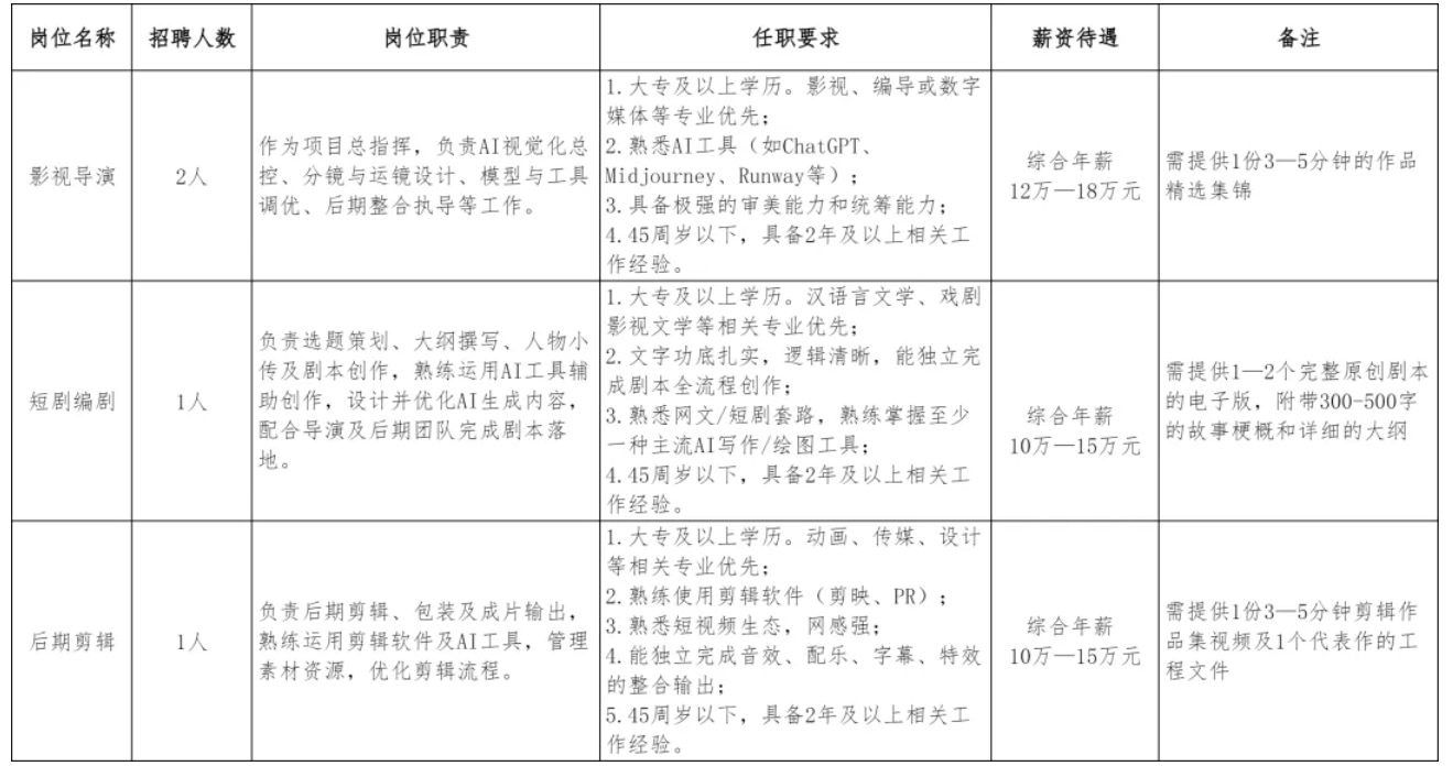
见附件《吉安市欣荣文化影视有限公司2026年招聘劳务派遣人员岗位及任职要求》。本次招聘岗位年龄计算方法为:45周岁及以下是指1980年1月31日(含)以后出生。招聘岗位要求毕业证书或资格证书获取的时间截至2026年1月31日(含)。特别优秀者经研究决定后可适当放宽相关条件。
二、招聘程序
此次招聘按照网上报名、资格审查、考试、体检、考察、公示及录用等程序进行。
(一)报名
招聘信息在吉安人事人才网(www.jarencai.com)平台发布,并通过吉安人事人才网(www.jarencai.com)发布后续招聘公告信息。
1.报名时间及报名方式
(1)报名时间:自招聘公告发布之日起至2026年2月12日15:00止;
(2)报名方式:此次招聘采取网站注册报名形式。报名人员可登录(注册)吉安人事人才网(http://www.jarencai.com),通过点击考试报名栏目,选择相应专题,如实填表,诚信报名。也可进入报名快速入口:https://jarencai.ikaowu.com/exam/1803选择报名。请考生仔细对照所报考岗位的条件要求,将所需材料准备齐全后再进行报名。
(扫码快速报名)
(4)相关考试安排信息将通过吉安人事人才网(http://www.jarencai.com/)公告通知形式告知,考生应当保持持续关注和留意,及时查看处理,否则造成的不利后果由考生自行负责。
2.报名所需材料
(1)身份证(正反面)、毕业证、学信网电子注册备案表及招聘岗位要求的其他相关证书(证件)原件扫描件;
(2)近期一寸免冠彩色证件照片;
(3)工作经历证明等。
(4)请将相关作品(视频作品请提供网盘链接)发送至邮箱:15579655089@163.com。邮件主题请注明:“应聘岗位+姓名+联系方式”。
版权声明:所有提交的作品必须为原创或拥有合法授权。一旦发现抄袭,立即取消其资格。
署名证明:如果是团队作品,必须在简历或作品说明中标注自己在项目中的具体职务。
作品提交格式:视频为MP4,分辨率1080p;剧本为Word文档。
3.注意事项
每位考生限报1个岗位,不符合条件或材料不全的将视为报名不成功,审查不合格。考生在报名前应仔细阅读岗位报名条件,认真填写报名信息,未能在规定时间内完成报名或未能提供完整报名材料的,视为放弃报名资格,后果由考生自行负责。
(二)考试
考试形式为面试加实操。考试总成绩=面试成绩*50%+实操成绩*50%,各项成绩保留至后两位小数,尾数四舍五入。
(三)体检
根据考生总成绩从高分到低分的顺序,按每个岗位招聘人数1:1的比例确定入围体检人员名单。后续由新鸿人力资源服务有限公司组织入围人员到指定医院体检,时间地点另行通知,费用由考生自行承担。未到场体检或因本人原因无法在规定时间内完成体检全部项目的,视为自动放弃。体检不合格或因身体原因不适合工作岗位的,用人单位有权取消考生的考察资格并视情况按面试成绩排名先后顺序依次进行补录。
(四)考察
考察主要对拟聘人员的思想政治、个人诚信、职业操守、道德品质以及有无违法违纪等方面进行考察,考察不合格的,取消聘用资格。
(五)公示及录用
根据考察和体检情况,确定拟聘用人员名单,并在吉安人事人才网(www.jarencai.com)公示3个工作日。对公示无异议或有异议但反映问题经查实不影响聘用的,确定为聘用人员,依法签订劳动合同。
因拟聘人员考察、体检、公示不合格的,或主动放弃聘用的,或试用期内无法胜任工作岗位的,单位有权予以解聘。
三、聘用及管理
(一)本次招聘员工与江西新鸿人力资源服务有限公司签订劳动合同。
(二)本次招聘岗位薪资制度参照用工单位执行。
四、其他事项
(一)如因工作需要确需增补人员的,经单位研究后,可视情况对部分岗位另行增加录用名额。
(二)资格审查贯穿公开招聘工作全过程,凡发现考生与公告岗位所要求的资格条件不符或提供虚假材料的,即取消其考试或聘用资格,后果由考生自行承担。
(三)本次招聘工作由江西新鸿人力资源服务有限公司组织实施,考生如有咨询事项,可在工作日(8:30-12:00,14:00-17:30)拨打电话咨询:18579369494周经理(微信同号)
19379613718刘经理(微信同号)
(四)本公告解释权归吉安市欣荣文化影视有限公司所有。