招聘5人4个岗位
吉安市人才发展集团有限公司于2024年6月经市政府批准,由市新庐陵公司一级子公司吉安市新瑞人力资源服务有限公司更名组建,注册资本金1亿元。主营业务覆盖招工引才、国企招考、派遣外包、劳务输送、人才测评、培训咨询及人才住房服务等。根据公司发展需要,吉安市人才发展集团有限公司新干县分公司面向社会公开招聘5名专职教师,现将有关事项公告如下:
一、招聘条件及岗位
(一)基本条件
1.具有中华人民共和国国籍,拥护中华人民共和国宪法,拥护中国共产党的领导和社会主义制度;
2.遵纪守法,品行端正,具备良好的职业道德和团队协作精神;
3.具备适应岗位要求的身体条件和心理素质;
4.所有应聘人员须具有国家承认的大专及以上学历;
5.具备履行岗位职责所需的其他资格条件。
(二)招聘岗位及任职要求

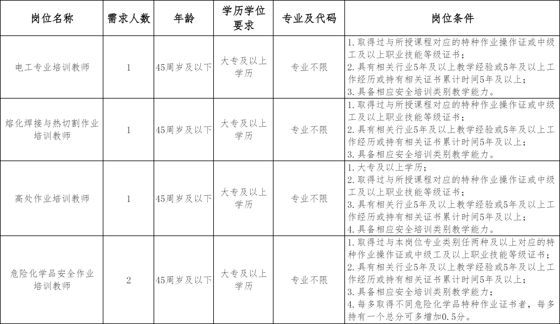
详见附件1《吉安市人才发展集团有限公司新干县分公司面向社会公开招聘专职教师岗位及任职要求》。本次招聘岗位年龄计算方法为:45周岁及以下是指1980年2月1日(含)以后出生。招聘岗位要求毕业证书或资格证书获取的时间截至2026年2月1日(含)。
二、招聘程序
此次招聘按照网上报名、资格审查、考试、体检、公示及录用等程序进行。
(一)报名
招聘信息在吉安人事人才网(www.jarencai.com)平台发布,并通过吉安人事人才网(www.jarencai.com)发布后续招聘公告信息。
1.报名时间及报名方式
(1)报名时间:自招聘公告发布之日起至2026年2月28日15:00止;
(2)报名方式:此次招聘采取网站注册报名形式。报名人员可登录(注册)吉安人事人才网(http://www.jarencai.com),通过点击考试报名栏目,选择相应专题,如实填表,诚信报名。也可进入报名快速入口https://jarencai.ikaowu.com/exam/1822选择报名。请考生仔细对照所报考岗位的条件要求,将所需材料准备齐全后再进行报名。

(扫码快速报名)
(4)相关考试安排信息将通过吉安人事人才网(http://www.jarencai.com/)公告通知形式告知,考生应当保持持续关注和留意,及时查看处理,否则造成的不利后果由考生自行负责。
2.报名所需材料
(1)身份证(正反面)、毕业证、学信网电子注册备案表及招聘岗位要求的其他相关证书(证件)原件扫描件;
(2)近期一寸免冠彩色证件照片;
(3)工作经历证明等。
3.注意事项
每位考生限报1个岗位,不符合条件或材料不全的将视为报名不成功,审查不合格。考生在报名前应仔细阅读岗位报名条件,认真填写报名信息,未能在规定时间内完成报名或未能提供完整报名材料的,视为放弃报名资格,后果由考生自行负责。
(二)考试
考试方式为面试+试讲,成绩计算方式为:总成绩=面试50%+试讲50%+加分项
1.面试:面试满分100分,主要测试应聘人员的专业知识、综合分析、组织协调、逻辑思维、语言表达、应变能力等方面的素质。
2.试讲:试讲满分100分,主要测试应聘人员的专业知识、授课能力、授课技巧、师资仪表等方面的素质。
以上成绩均按四舍五入法保留小数点后两位数,若面试成绩、试讲成绩或总成绩低于70分的取消拟入围资格。若总成绩相同,以试讲成绩高者优先。
(三)体检
根据考生总成绩从高分到低分的顺序,按每个岗位招聘人数1:1比例确定入围体检人员名单。入围人员到指定医院体检,时间地点另行通知,费用由考生自行承担。未到场体检或因本人原因无法在规定时间内完成体检全部项目的视为自动放弃。体检不合格或因身体原因不适合工作岗位的,用人单位有权取消考生的考察资格并视情况按面试成绩排名先后顺序依次进行补录。
(四)公示及录用
根据体检情况,确定拟聘用人员名单,并在吉安人事人才网(www.jarencai.com)公示。
因拟聘人员体检、公示不合格的,或主动放弃聘用的,或试用期内无法胜任工作岗位的,单位有权予以解聘。
三、聘用及管理
本次招聘员工为国企正式员工,薪资待遇按新干县分公司专兼职教师薪资管理办法执行,综合年收入10-15万元。
四、其他事项
(一)本次招聘工作地点为吉安市新干县。
(二)资格审查贯穿公开招聘工作全过程,凡发现考生与公告岗位所要求的资格条件不符或提供虚假材料的,即取消其考试或聘用资格,后果由考生自行承担。
(四)考生如有咨询事项,拨打电话咨询:18579660177肖经理18179152211王经理(微信同号)。
(五)本公告解释权归吉安市人才发展集团有限公司所有。