招聘5人5个岗位
华中科技大学为教育部直属的全国重点大学,是首批列入国家“双一流”建设高校,也是“211工程”重点建设和国家“985工程”建设高校之一。
华中科技大学校园树木葱茏,景色秀丽,绿化覆盖率72%,被誉为“森林式大学”。学校教学科研支撑体系完备,公共服务设施齐全。学校实施“人才兴校”战略,师资力量雄厚,同时秉承“育人为本、创新是魂、责任以行”的办学理念,几十年来,培养70余万毕业生走向社会,遍布全球各行各业。在强国建设、民族复兴的新征程上,华中科技大学坚持以习近平新时代中国特色社会主义思想为指导,牢记为党育人、为国育才的初心使命,秉持“明德、厚学、求是、创新”的校训,敢于竞争,善于转化,持续为加快建设中国特色世界一流大学不懈努力。
校医院为学校直属单位,是洪山区关山街华中科技大学社区卫生服务中心,协和医院托管单位,先后被评为武汉市二级乙等医院、武汉市二级优秀医院、全国百强社区卫生服务中心、湖北省示范社区卫生服务中心。同济医学院职工医院为学校直属单位,2009年被批准为武汉市医保定点医院,是以临床医疗、预防保健、社区医疗服务、体检工作为重点的医疗卫生服务单位。
为提高医疗服务水平,优化医务人员队伍结构,现面向社会公开招聘医生5人。
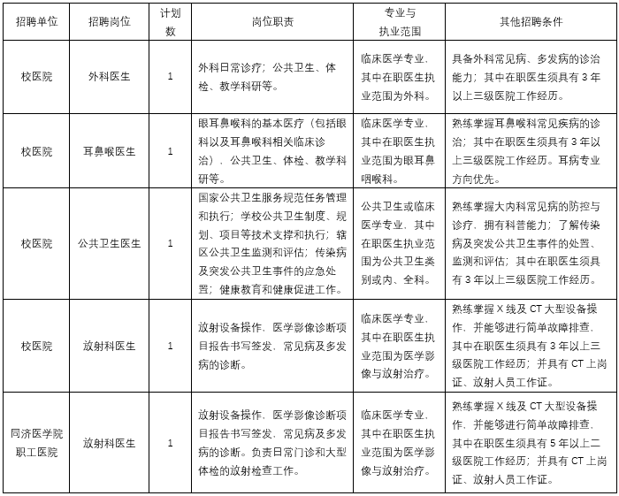
一、招聘岗位

二、招聘条件
1.符合国家事业单位公开招聘相关规定。政治立场坚定,热爱祖国,拥护党的路线、方针、政策,品行端正,遵纪守法,身心健康。
2.责任心强,具备履职所需的医疗知识及技术水平,持有医师执业证书(在职人员)与医师资格证书,具有良好的服务意识和团队合作精神。
3.符合招聘岗位所列条件及以下条件之一:
①具有统招本科学历学位,并于2025年、2026年取得统招研究生学历学位证书(不含委培生、定向生);
②具有统招本科学历学位,并于2025年、2026年取得三甲医院住院医师规范化培训合格证书;
③具有统招本科学历学位及中级及以上专业技术职称。
4.硕士研究生或规培合格人员年龄不超过38周岁(1987年12月1日之后出生);中级职称者不超过40周岁(1985年12月1日之后出生),高级职称者不超过45周岁(1980年12月1日之后出生)。
5.无违法违纪处分记录。因犯罪受过刑事处分的,被开除中国共产党党籍的,被开除公职的,被列为失信联合惩戒对象的,正在接受纪律审查或涉嫌违法犯罪正在接受司法调查尚未作出结论的人员,以及法律法规规定事业单位不得招用的其他情形人员,不得报名应聘。
三、招聘程序
1.系统报名。请于2025年12月20日中午12:00前登录华中科技大学人才招聘网报名,并上传如下材料扫描件:
(1)本科至最高学历的毕业证书、学位证书;取得国(境)外学历者,同时上传教育部留学服务中心出具的学历学位认证;应届毕业生未取得学历学位证书者上传《毕业生推荐表》或其他学籍证明材料;
(2)职称证书(任职资格证书或职称评聘文件,在职医生提交);
(3)医师执业证书(在职人员)与医师资格证书;
(4)本人简历;
(5)招聘岗位所要求的规培证书、上岗证、工作经历等证明材料。
应聘人员通过招聘系统签署诚信承诺书,承诺所填简历信息真实、完整、无误。
2.资格审查。资格审查贯穿招聘全过程,审查结果可通过招聘系统查询。
3.考试考核。学校对通过资格审查人员统一组织考核,主要考核专业素质与综合能力,根据考核成绩按一定比例确定单位考察人选。具体安排另行通知。
4.心理测评。学校统一组织心理测评,心理测评作为确定拟招人员的参考依据。
5.用人单位考察。考察人选的综合素质、思想政治表现、道德品质和业务能力等,在招聘计划内确定拟招人员。
6.体检。
7.学校审议,面向社会公示。公示无异议者,按相关规定办理进校手续。
四、其他注意事项
1.新进人员按照劳动合同制引进,与学校签订劳动合同,提供同类岗位有竞争力的薪酬待遇,缴纳企业社会保险、住房公积金,享受职工体检、图书借阅等公共服务,符合条件者可申请子女入学入托。
2.凡与华中科技大学及其直附属单位教职员工有直系、三代以内旁系或近姻亲关系的应聘人员,须在报名系统中逐一填写清楚,并承诺内容真实准确。相关人员在招聘工作中应主动提出并全程回避。
3.本次公开招聘有关信息在以下网站公布。
人事处:http://hr.hust.edu.cn/
人才招聘网:http://employment.hust.edu.cn/
4.因拟招人员体检不合格或主动放弃资格等原因出现招聘岗位空缺时,按用人单位考察结果排序依次递补。
5.严肃公开招聘纪律。对于违反公开招聘纪律的工作人员,按照有关规定给予相应处理;对于违反公开招聘纪律的应聘人员,视情节轻重取消应聘资格;对违反相关规定的已入职人员,解除合同,予以清退。
6.本次招聘工作联系人:
人事处:马老师,联系电话:027-87559883,邮箱:zp@hust.edu.cn
校医院:黄老师,联系电话:027-87543469
同济职工医院:何老师,联系电话:027-83692453转801
对招聘工作有异议的,请拨打监督电话反映,以便及时研究处理。监督电话:027-87543616。