招聘6人4个岗位
恩施州城乡规划设计研究院有限公司成立于2003年5月,是隶属恩施州国资委管理的国有企业,开展国土空间规划、测绘与地理信息、工程咨询、规划咨询、数字化等业务。为满足业务发展需要,按照《州政府国资委关于加强州属国有企业招用人员管理的意见》《恩施州属国有企业内设机构和人员管理办法(试行)》等相关规定,现面向社会公开招聘城乡规划等相关专业技术人才6人。公告如下:
一、应聘条件
(一)基本条件
1.具有中华人民共和国国籍。遵守宪法和法律,拥护中国共产党领导,具有良好的政治、业务素质,品行端正,具有良好的职业素养和团队协作精神;
2.年龄要求40周岁及以下(即1985年1月21日及以后出生);要求相关工作经验截止日期为2026年1月31日;
3.身体健康,具有符合应聘岗位任职条件;
4.具有应聘岗位所需的专业知识和能力水平;
5.自觉遵守公司规章制度,服从岗位调剂和工作安排。
(二)以下人员不能应聘
1.正在接受有关部门审查调查尚未结案或者受处理处分影响期未满的;
2.曾因犯罪受过刑事处罚的;
3.按照有关规定,到定向单位工作未满服务年限或对转任有其他限制性规定的;
4.按照《事业单位公开招聘人员暂行规定》(人事部令第6号)、《事业单位人事管理回避规定》(人社部规〔2019〕1号)等相关规定应当回避的人员;
5.被依法列为失信联合惩戒对象的;
6.法律法规规定的其他情形。
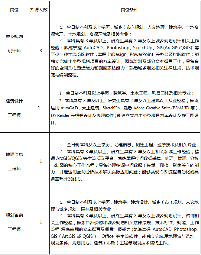
二、招聘岗位及岗位条件

备注:本科及研究生相关专业参照教育部关于公布2024年度普通高等学校本科专业备案和审批结果及《普通高等学校本科专业目录(2025年)》的通知教高函〔2025〕3号、国务院学位委员会教育部关于印发《研究生教育学科专业目录(2022年)》《研究生教育学科专业目录管理办法》的通知学位〔2022〕15号。
三、招聘流程
(一)简历投递
应聘人员登录恩施州政府国有资产监督管理委员会网站(http://gzw.enshi.gov.cn)下载《恩施州城乡规划设计研究院有限公司应聘报名表》,按要求认真填写后,连同个人简历、身份证、学历证明、学位证书、职称证书、职业(执业)资格证书、相关工作经历证明(社保缴纳凭证/工作单位证明)及获奖证明扫描件(注:应聘报名表需word版+PDF版)一并以附件形式打包发送至以下邮箱:eszghy@163.com,并在邮件主题栏中注明应聘者姓名及应聘岗位(格式如:“张三应聘规划城乡工程师”),每人限报一个岗位,报名时间为2026年1月23日8:30至2026年2月5日17:30(不少于10个工作日)。
联系人:何女士,联系电话:0718-8021061
(二)资格预审
根据招聘岗位需求条件和应聘人员提交的材料进行资格预审。对通过资格预审的应聘人员,公司于报名结束后7日内通知进入考试环节。对应聘人员的资格审查工作,贯穿招聘工作的全过程。应聘人员下载签订附件《个人诚信承诺书》并如实填写、提交相关个人信息资料。应聘人员提供的相关材料信息如有不实,一经发现取消其报名、考试和聘用资格。
(三)笔试与面试
考试时间根据报名人数和进度确定,具体考试时间、地点及相关事项另行通知,不符合条件人员,不再另行通知。
1.笔试。笔试满分为100分(占总成绩的60%);
满足招聘岗位条件,同时符合以下加分标准的报考人员可在笔试成绩中获得加分,加分项可以累计,且该加分不受笔试满分的限制,加分总分最高不得超过15分,具体的加分标准如下:

2.面试。面试满分为100分(占总成绩的40%);
3.总成绩(笔试成绩+面试成绩经综合折算后)低于60分的考生,不予招录;
考生成绩精确到小数点后两位,小数点后第三位“四舍五入”,若“四舍五入”后考生成绩相同,则按“四舍五入”前实际成绩排序。
4.经资格预审符合条件的报名人数与拟招聘岗位名额之比须达到3:1,若未达到笔试开考比例,可降至2:1。根据考生笔试成绩,按该岗位招聘人数1:3的比例从高分到低分依次确定面试对象,若未达到面试开考比例,可降至1:2。若未达到最低开考比例,由公司研究决定是否取消该招聘岗位,如取消,将以电话形式通知相关应聘人员。
(四)考察与体检
1.考察按照招聘岗位人数1:1的比例确定考察对象;
2.体检按照招聘岗位人数1:1的比例确定体检对象,体检标准和项目参照《关于修订〈公务员录用体检通用标准(试行)〉》及《〈公务员录用体检操作手册(试行)〉有关内容的通知》执行,国家另有规定的从其规定;
3.因自愿放弃、考察、体检不合格而产生的空缺名额,可按成绩排名顺序且在最低合格分数线以上的依次递补。
(五)公示与录用
1.根据考试成绩、体检、考察结果等,公司研究确定拟聘用人员,并在州政府国资委(http://gzw.enshi.gov.cn)网站进行公示,接受社会监督,公示期为5个工作日;
2.公示期满无异议的,办理入职手续;
3.拟聘用人员按通知要求报到办理相关入职手续,签订劳动合同并确定试用期。试用期考核合格的,正式聘用;试用期考核不合格的,不予聘用。