招聘70人38个岗位
山东陆海装备集团是山东省港口集团直属一级企业,旗下拥有青岛、日照、烟台、安徽等四大基地六家公司,拥有港口装备、散料输送系统、船舶海工、港航配套服务四大主营业务,面向港口、航运、物流、冶金、采矿、电力、纸浆等多个行业领域,为客户提供集装箱装卸系统、干散货装卸输送系统、粮食筒仓装卸系统、件杂货装卸系统、智慧物流园区以及船舶及海工制造等多行业应用场景系统化解决方案,提供全系列装备设施的设计施工、生产制造和配套服务。产品辐射28个省市,远销60多个国家和地区。
山东陆海装备集团坚持创新驱动、科技强企,注重新质生产力和创新主体培育,实现各子公司高新技术企业全覆盖,下辖4家高新技术企业、4家省级专精特新企业、10个省部级以上研发平台。与一流设计院所、高校紧密合作,搭建了政产学研协同研发体系,累计完成科技成果300多项,获得各类专利150多项、各类科技进步奖40多项。其中,全自动国产化轨道吊、EX5500反铲挖泥船入选山东省首台(套)产品,“5070型门座起重机”“全自动集装箱堆垛机”等十几项成果先后荣获青岛市科学技术一等奖、中国航海学会科技进步奖一等奖等奖项,“大管径绿色智能输送系统”获日照“市长杯”第三届工业设计大赛金奖,“QPMP”牌港机产品被评为“山东省名牌产品”。
山东陆海装备集团聚焦“高端港口装备研发制造”“高端海工装备研发制造”双轮驱动,加速培育新质生产力,以超预期的产品与服务,与合作伙伴携手共创更加美好的未来!
现因工作需要,面向社会公开诚聘英才,有关事项公告如下:
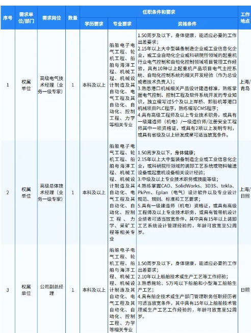
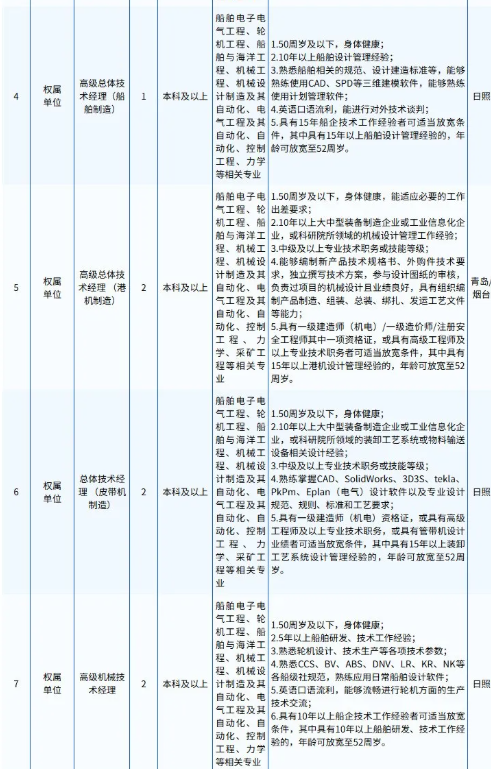
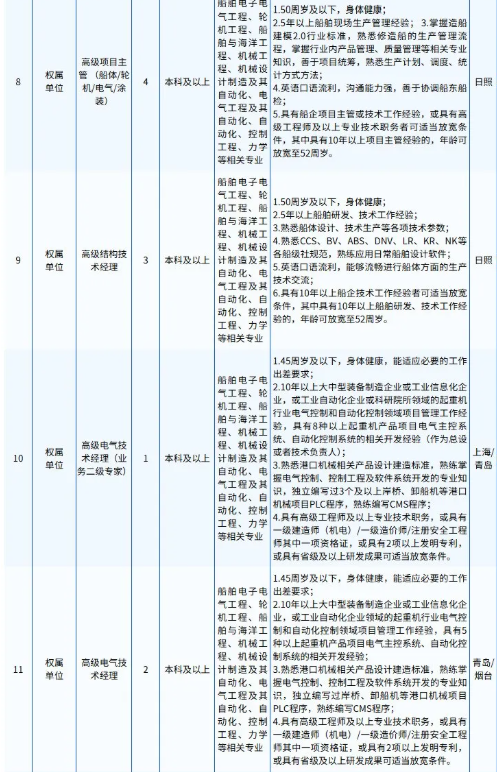
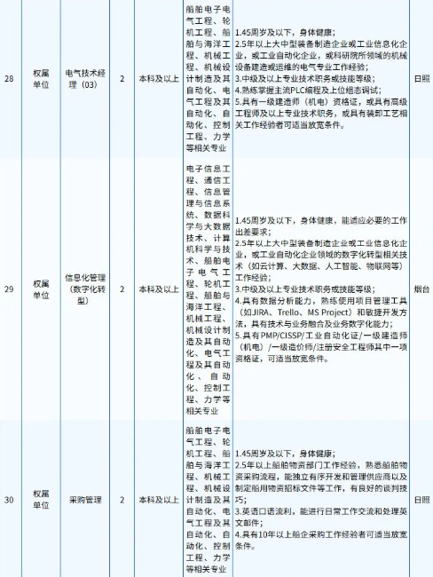
装备集团社会招聘需求表











招聘数量、岗位及要求
招聘数量、招聘岗位专业要求以及其他条件,详见需求表。
应聘条件和资格
(一)基本条件
1.遵守中华人民共和国宪法和法律,拥护中国共产党领导和社会主义制度;
2.具有良好的品行,认真履职,遵守纪律,勤勉尽责,团结合作,廉洁从业,保守秘密,维护公司的荣誉和利益;
3.具有适应岗位要求的身体条件和心理素质。
(二)资格条件
1.具有大学本科及以上学历。应聘人员应在报考前取得招聘岗位报名条件要求的学历学位证书,国(境)外留学人员取得教育部留学服务中心出具的学历认证书后,可应聘有相应层次学历要求的岗位;
2.年龄和工作经历年限计算截至2025年12月31日。
(三)存在以下情形之一的,不接受报名:
受处分期间的人员或处于处分影响期的人员;因犯罪受过刑事处罚的人员;被开除中国共产党党籍的人员;被开除公职的人员;被依法列为失信联合惩戒对象的人员;因个人原因造成国有资产重大经济损失或恶劣影响的人员;正在接受审计、纪律审查,或涉嫌犯罪、司法程序尚未终结的人员;按照招聘回避有关要求不能报考的人员;存在档案造假、违规异地高考、个人诚信问题、违法违纪等情形的人员;法律法规规定不得聘用的其他情形的人员。
被录用后发现以上情形的,解除劳动合同。
招聘工作流程
(一)报名
1.报名时间:即日起至2026年2月1日18:00,超出报名时间概不受理。
2.报名方式:本次招聘采用线上报名,不接受现场报名。有求职意向且符合招聘资格条件人员可通过(https://campus.51job.com/sdlhzb2026)报名,投递应聘材料,所有应聘材料投递成功以系统接收为准。每名应聘人员限报一个岗位。
3.报名材料:需上传本人近期1寸免冠彩色照片、本人身份证、毕业证、学位证(如为硕士研究生,须提供本科及以上学历、学位证书)、有效期内的教育部学历证书电子注册备案表(登录学信网下载)、职(执)业资格或专业技术资格等各类证书电子扫描件。留学归国人员应提交国家教育部留学服务中心出具的《国(境)外学历学位认证书》电子版。报名材料的原件须在面试时提供。
4.注意事项:如在规定时间内未向招聘单位提供相关材料或所提供的材料不全或无法辨认的,视为不符合报名条件。
(二)资格审查
根据招聘岗位需求、条件和应聘人员提交的材料进行资格审查、简历筛选。对应聘人员的资格审查工作,贯穿招聘工作的全过程。应聘人员应如实填写、提交相关个人信息资料。应聘人员提供的相关材料信息如有不实,一经发现取消其报名、考试、体检和录用资格,被录用后发现的,解除劳动合同。
(三)考试
考试采用笔试、面试相结合的方式,主要考核岗位所需要的综合素质、专业知识技能、工作经验、工作能力等。笔试成绩、面试成绩设置最低合格分数线,该分数线将根据岗位招聘人数及考试情况综合确定。
1.笔试。采取线上考试方式,原则上按岗位计划招聘人数和报名人数不低于1:3开考。报名结束后,计划招聘人数和报名人数未达到1:3的岗位,由用人单位根据实际用人需求决定是否开考。更多日照招聘可关注#日照招聘在线公众号
2.面试。笔试成绩达到合格分数线的人员,按照同一岗位计划招聘人数与进入面试人数不低于1:3的比例,根据笔试成绩从高到低的顺序确定参加面试人员名单。因应聘人员放弃或取消面试资格造成的空缺,可从达到笔试合格分数线的人员中,按成绩由高分到低分依次递补。对于计划招聘人数与进入面试人数比例未达到1:3的岗位,由用人单位根据实际情况决定是否组织面试。
3.应聘人员的总成绩按照百分制计算,其中笔试成绩占比40%,面试成绩占比60%。面试成绩、总成绩计算至小数点后两位。将根据总成绩从高分到低分的顺序确定为意向录用人员,若总成绩相同,面试成绩高者优先,若面试成绩仍然相同,进行加试。
(四)考察体检
1.意向录用人选须在规定时间内同意授权并配合开展背景调查工作;若人选不同意或未在规定时间内配合完成背景调查,将视为未通过考察,不再进入下一环节。对意向录用人选的背景调查包括但不限于教育背景、工作履历、工作表现、犯罪记录及其他与本人相关的信息,如发现应聘人员提供不实资料或不符合国家有关政策要求的,取消录用资格。对于违反档案纪律,存在篡改档案、提供虚假材料、违规异地高考等情形的人员取消录取资格,被录用后发现的,解除劳动合同。更多日照招聘可关注#日照招聘在线公众号
2.体检须在县级及以上综合性医院进行,体检项目和标准参照公务员录用通用标准及操作手册执行,国家或行业另有规定的,从其规定。应聘人员未按规定时间、地点参加体检的,视为自动放弃。应聘人员按规定需要复检的,不得在原体检医院进行。复检只能进行1次,结果以复检结论为准。
3.经考察和体检合格者方能被录用。
(五)公示及录用
1.对考试、考察、体检合格的应聘人员名单进行公示,时间为5个工作日。
2.公示期满无异议的,对录用人员将以电子邮件方式统一发放《录用通知书》,具体报到时间、地点以电话、短信或电子邮件方式另行通知。
有关说明
(一)符合“任职条件和要求”中“可适当放宽条件”的,仅可放宽一个条件,并按照以下标准执行:
1.除特别说明放宽年龄要求的岗位,其他岗位放宽年龄的,放宽不超过1岁。
2.放宽工作履历年限的,放宽不超过1年。
3.放宽专业技术资格等级的,放宽不超过一个资格等级。
4.工作单位所属的行业类型、专业、学历均不予放宽。
(二)“任职条件和要求”中的“专业要求”“相关专业”的范围指列举专业所在一级学科涵盖的专业。
注意事项
(一)本次招聘仅接受线上系统报名,不接受其他报名方式。
(二)笔试、面试、录用等相关信息将通过短信、电话或者电子邮件等方式通知,请保持手机畅通,未按要求时间回复确认者视为放弃。不符合条件者及未进入下一环节者,不再另行通知。
(三)应聘者应对个人信息和报名材料的真实性负责(其中工作经历须真实准确,与个人档案一致)。应聘者为党员的需确保党员档案资料齐全、规范。应聘人员入职前、入职后资格审查,发现有不实信息、造假行为、档案违规或其他影响录取的情形,终止竞聘资格或入职资格,已签订劳动合同的依法解除劳动合同。更多日照招聘可关注#日照招聘在线公众号
(四)被录用人员应在指定时间内办理入职手续,与山东陆海装备集团权属单位签订劳动合同,薪酬待遇按照用人单位薪酬制度执行。被录用人员按规定实行6个月的试用期,对试用期考核不合格人员解除劳动合同。
(五)山东省港口集团及各权属单位在岗在册正式人员不在本次招聘范围内。
(六)山东陆海装备集团有限公司有权取消或终止本次招聘,并对整个招聘活动有最终解释权。
咨询与监督
报名咨询电话:0532-58582975
报名监督电话:0532-82985191
(工作日上午9:00-12:00,下午13:30-17:30)
本次招聘不收取任何费用,不委托任何机构举办任何形式的培训班,请广大求职者提高警惕,谨防上当受骗。请认真阅读招聘简章,未尽事宜可拨打简章所列咨询电话进行咨询。